当前位置:

关于印发《2012年度乡镇(管委会)宣传思想工作目标管理考核办法》的通知

靖宣发[2012]3

 

中共靖州苗族侗族自治县委宣传部

关于印发《2012年度乡镇(管委会)宣传思想工作目标管理考核办法》的通知

 

各乡镇(管委会)党委:

    为贯彻落实中共十七届六中全会和县第六次党代会、县委六届二次会议精神,进一步加强理论武装、文化建设、新闻外宣、舆论引导和精神文明建设工作,为深入实施“打造商贸物流中心、建设生态宜居靖州”发展战略和全面完成“大干三年促大变”战略目标,提供强大的思想保证、舆论支持和精神动力,今年将对乡镇(管委会)实施宣传思想工作目标管理考核。现将《2012年度乡镇(管委会)宣传思想工作目标管理考核办法》印发给你们,请按照此办法,结合实际,认真抓好贯彻落实。

附件:

12012年度乡镇(管委会)宣传思想工作目标管理考核说明

 22012年度乡镇(管委会)宣传思想工作目标管理考核办法

 

 

                       中共靖州苗族侗族自治县委宣传部

                            2012年3月22

 

 

主题词:宣传思想工作 考核办法 通知                         

中共靖州苗族侗族自治县委宣传部办公室             2012322日印发 

                                     (共印40份)

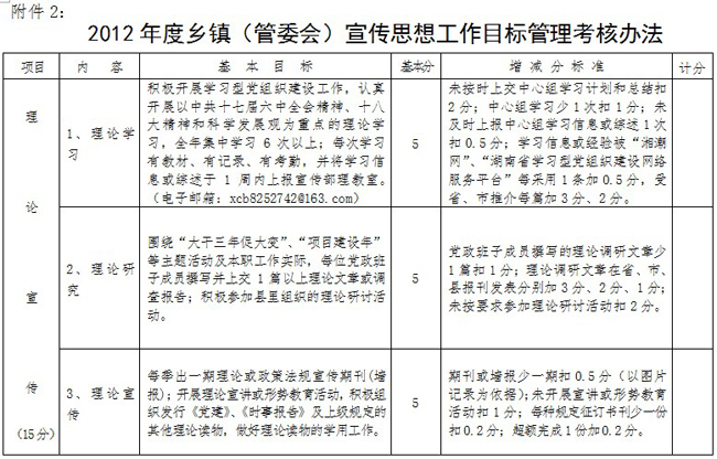
附件1

2012年度乡镇(管委会)宣传思想工作目标管理

     

 

一、年度考核实行百分制记分法。项目加分和扣分以该项基本分为限,增加分不得超过该项基本分值,扣分至该项零分为止(特殊规定除外)。

二、各加分项目如分别获中央、省、市级奖励,只取最高一项加分,不累计加分。在省以上报刊发表的文章不计复发数。目标管理实施的情况,一年检查两次,年中检查由各单位自己组织自查自评,年末由县委宣传部组织全面考核。

三、党报党刊发行和社会舆论引导工作考核,实行一票否决制。党报党刊发行未完成县委指令性任务的,当地重大突发事件舆论失控的,不列入评先范围。

四、经综合考核,年底将评选宣传思想工作先进乡镇(管委会),提请县委表彰奖励。

     五、考核情况作为年底县综合绩效考核依据。

 

编辑:redcloud

相关链接

    频道精选

  • 乡镇传真
  • 部门动态
  • 美丽靖州
  • 其他视频
  • 靖州新闻
  • 怀化新闻
  • 特别推荐
  • 专题频道
  • 书记县长报道集
  • 时政要闻
  • 走进靖州
  • 社会民生
  • 通知公告
  • 文化艺术
  • 学习教育
  • 文明创建
  • 聚焦
  • 疫情防控

阅读下一篇

返回靖州新闻网首页