首页
走进靖州
时政要闻
社会民生
部门动态
乡镇传真
特别推荐
通知公告
文化艺术
文明创建
学习教育
精彩图集
当前位置:
靖州新闻网
>
通知公告
>
正文
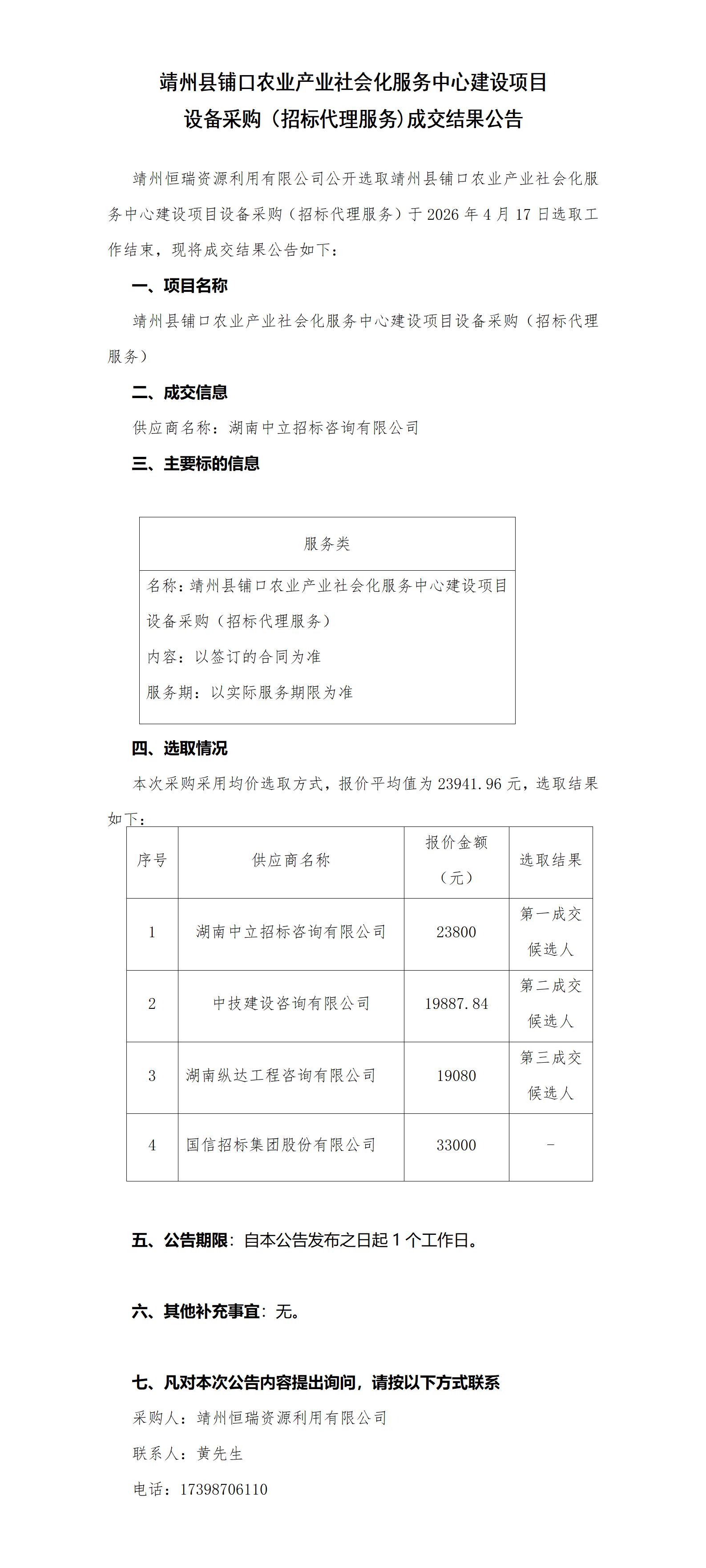
靖州县铺口农业产业社会化服务中心建设项目 设备采购(招标代理服务)成交结果公告
来源:靖州融媒
编辑:邱祖芳
2026-04-17 16:12:54
分享到:
来源:靖州融媒
编辑:邱祖芳
相关链接
靖州县铺口农业产业社会化服务中心建设项目 (招标代理服务)成交结果公告
2026-01-09 12:55:39
靖州县铺口农业产业社会化服务中心建设项目 (地勘服务)采购的公告
2025-10-15 15:44:46
频道精选
乡镇传真
部门动态
美丽靖州
特别推荐
时政要闻
社会民生
通知公告
文化艺术
学习教育
文明创建
黄忆钢报道集
张艳阳报道集