首页
走进靖州
时政要闻
社会民生
部门动态
乡镇传真
特别推荐
通知公告
文化艺术
文明创建
学习教育
精彩图集
当前位置:
靖州新闻网
>
通知公告
>
正文
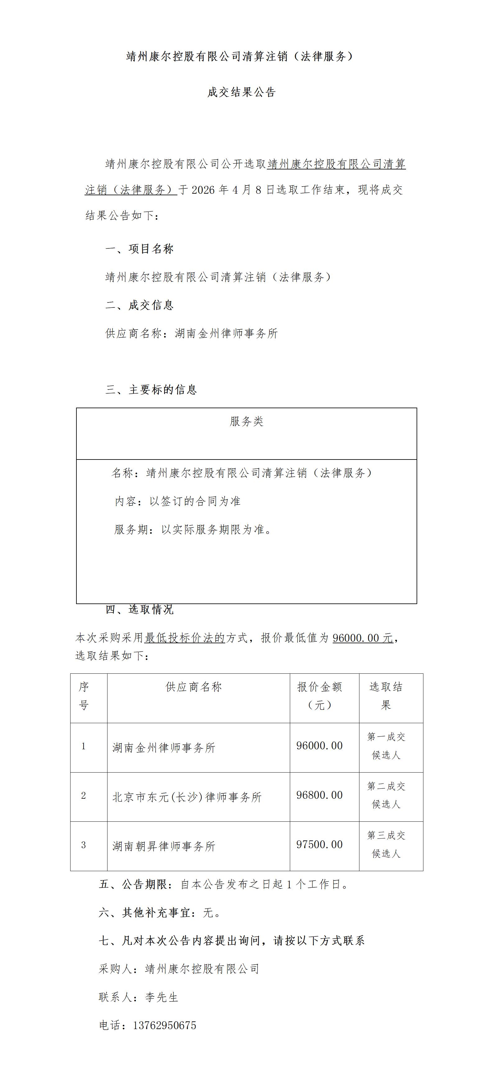
靖州康尔控股有限公司清算注销(法律服务) 成交结果公告
来源:靖州融媒
编辑:邱祖芳
2026-04-09 17:16:43
分享到:
来源:靖州融媒
编辑:邱祖芳
相关链接
靖州县中药材冷链物流仓储中心配套道路建设项目(检测服务) 成交结果公告
2026-04-03 17:42:09
靖州县中药材冷链物流仓储中心建设项目招标代理服务 成交结果公告
2026-03-17 09:00:34
靖州县茯苓交易市场建设项目(初步设计)招标代理服务 成交结果公告
2026-03-16 09:46:49
靖州县茯苓菌种厂生产设备运行调试零星工程 成交结果公告
2026-01-21 09:33:57
竹科技产业园平原村五组排水工程 成交结果公告
2026-01-06 16:28:06
频道精选
乡镇传真
部门动态
美丽靖州
特别推荐
时政要闻
社会民生
通知公告
文化艺术
学习教育
文明创建
黄忆钢报道集
张艳阳报道集