当前位置:

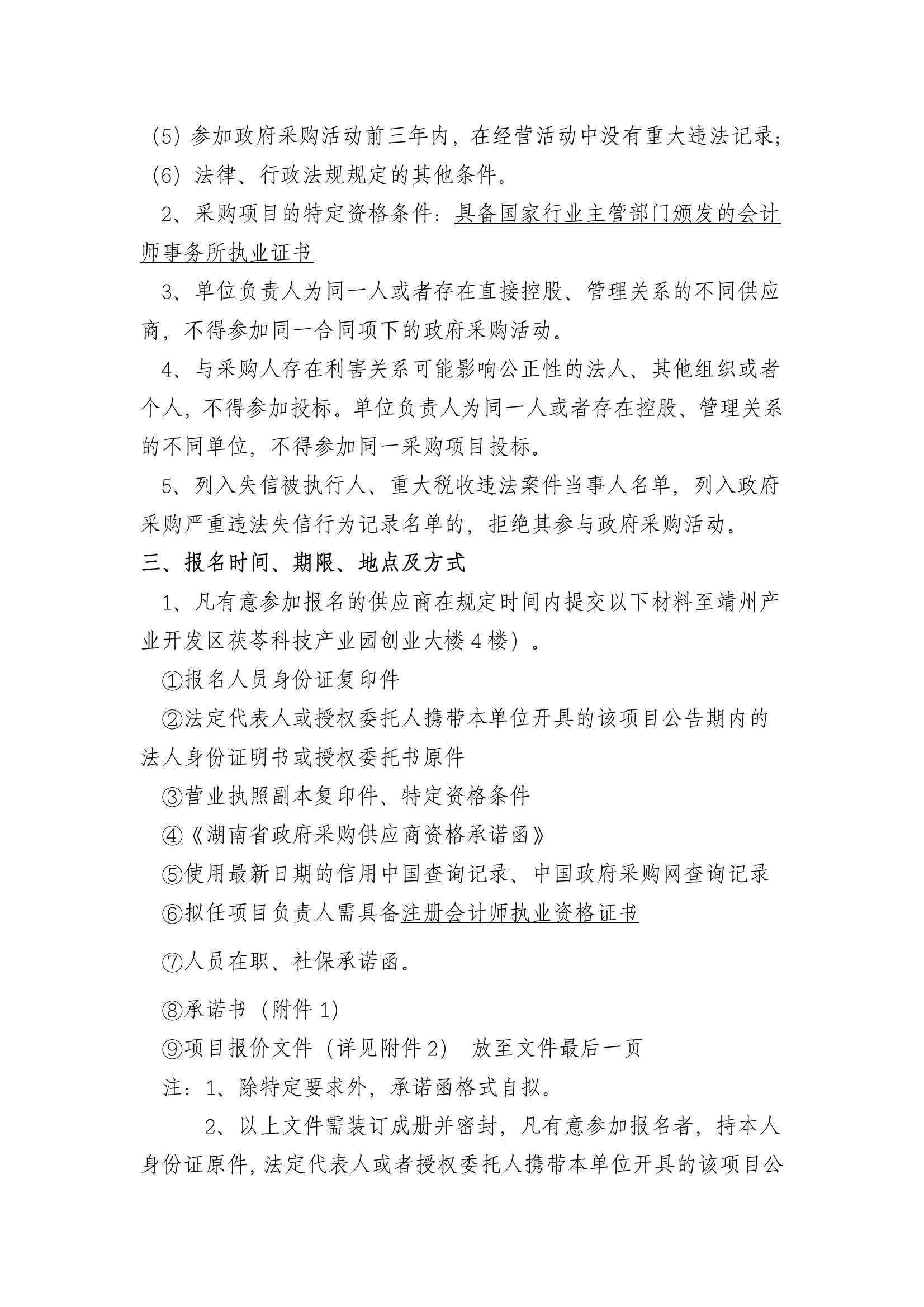
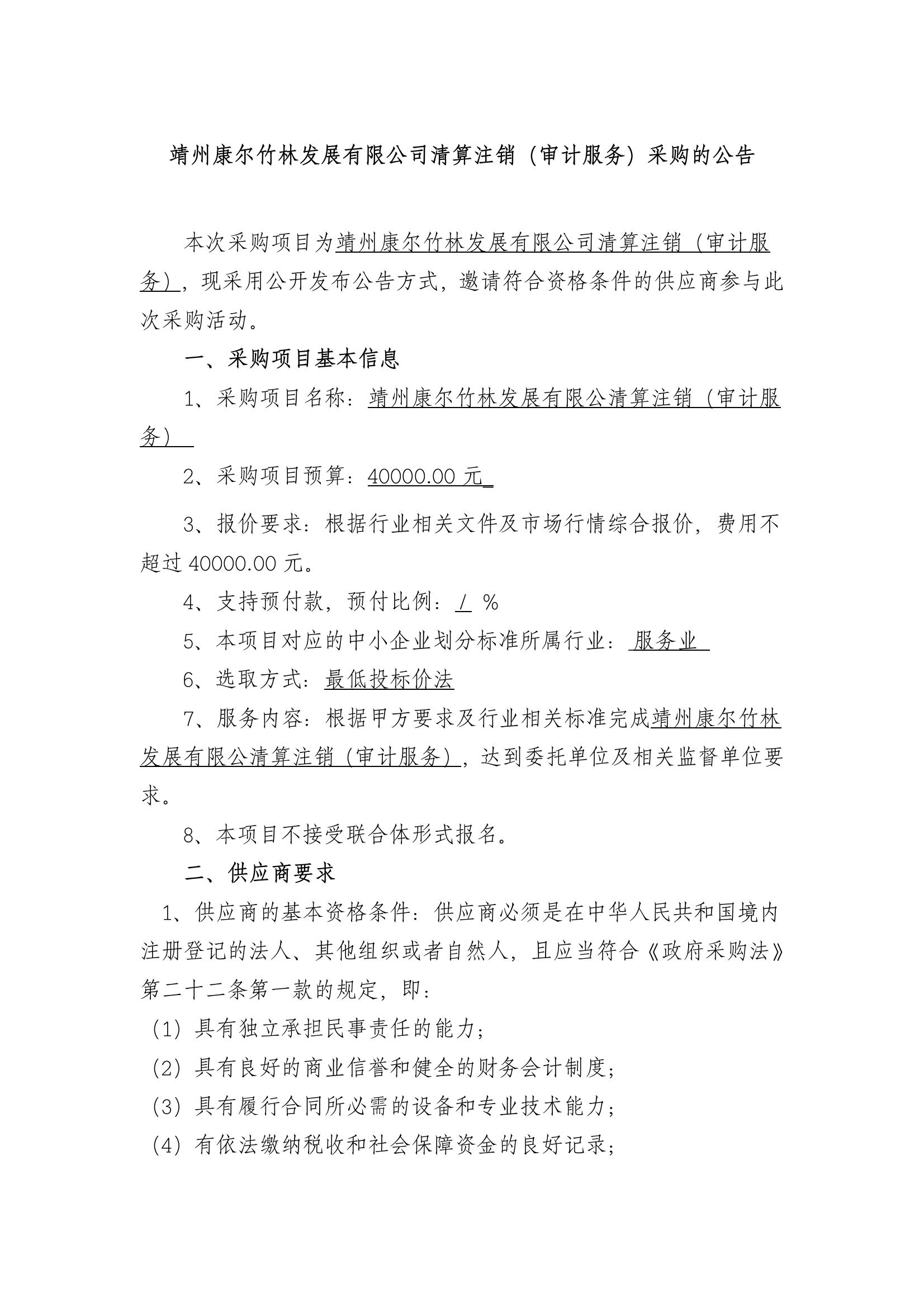
靖州康尔竹林发展有限公司清算注销(审计服务)采购的公告

9c923df1e7614e2885acca591762cfc8(1).jpg

9c923df1e7614e2885acca591762cfc8(2).jpg

9c923df1e7614e2885acca591762cfc8(3).jpg

9c923df1e7614e2885acca591762cfc8(4).jpg

9c923df1e7614e2885acca591762cfc8(5).jpg


来源:靖州融媒

编辑:邱祖芳

相关链接

    频道精选

  • 乡镇传真
  • 部门动态
  • 美丽靖州
  • 特别推荐
  • 时政要闻
  • 社会民生
  • 通知公告
  • 文化艺术
  • 学习教育
  • 文明创建
  • 黄忆钢报道集
  • 张艳阳报道集

阅读下一篇

返回靖州新闻网首页