当前位置:

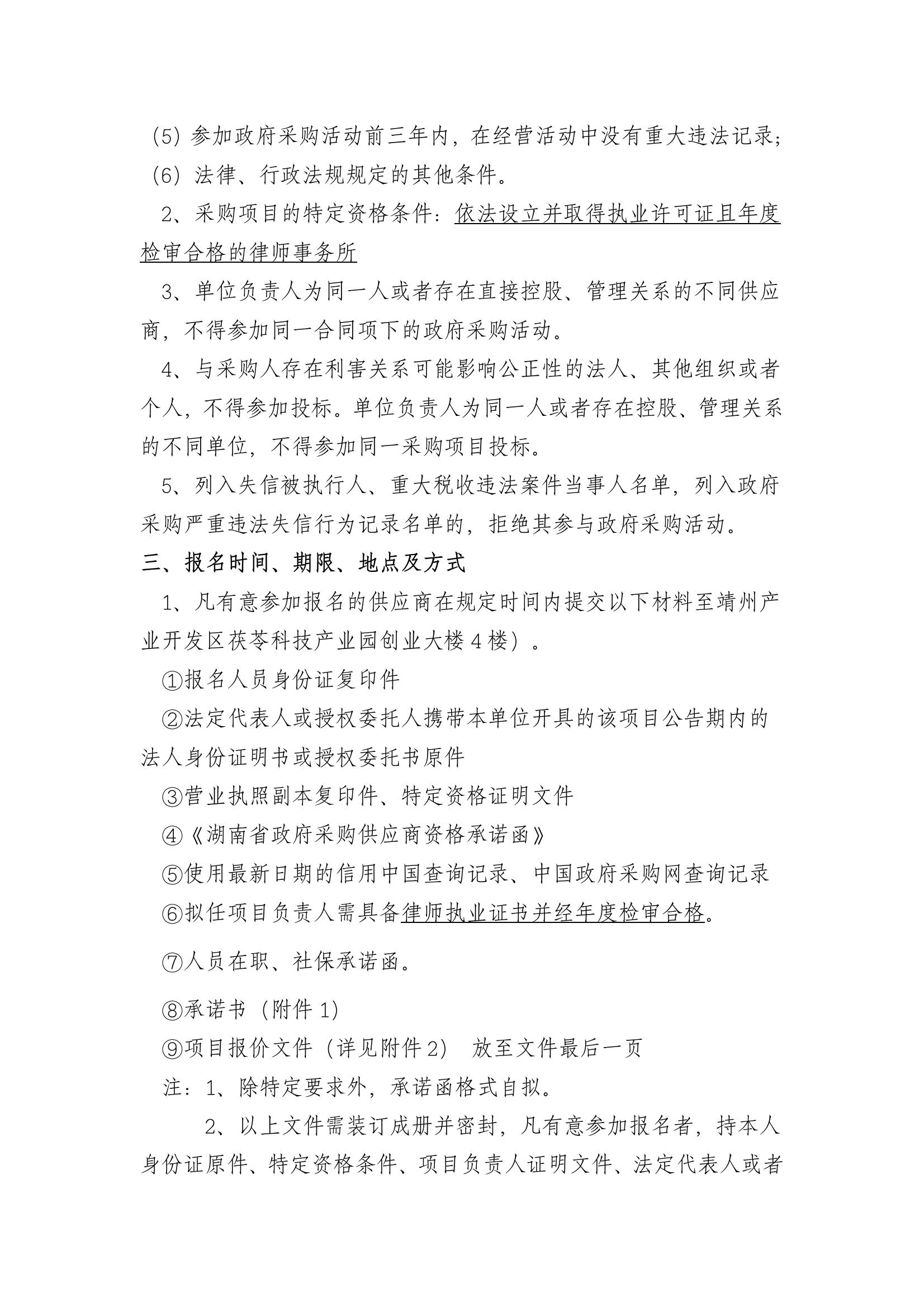
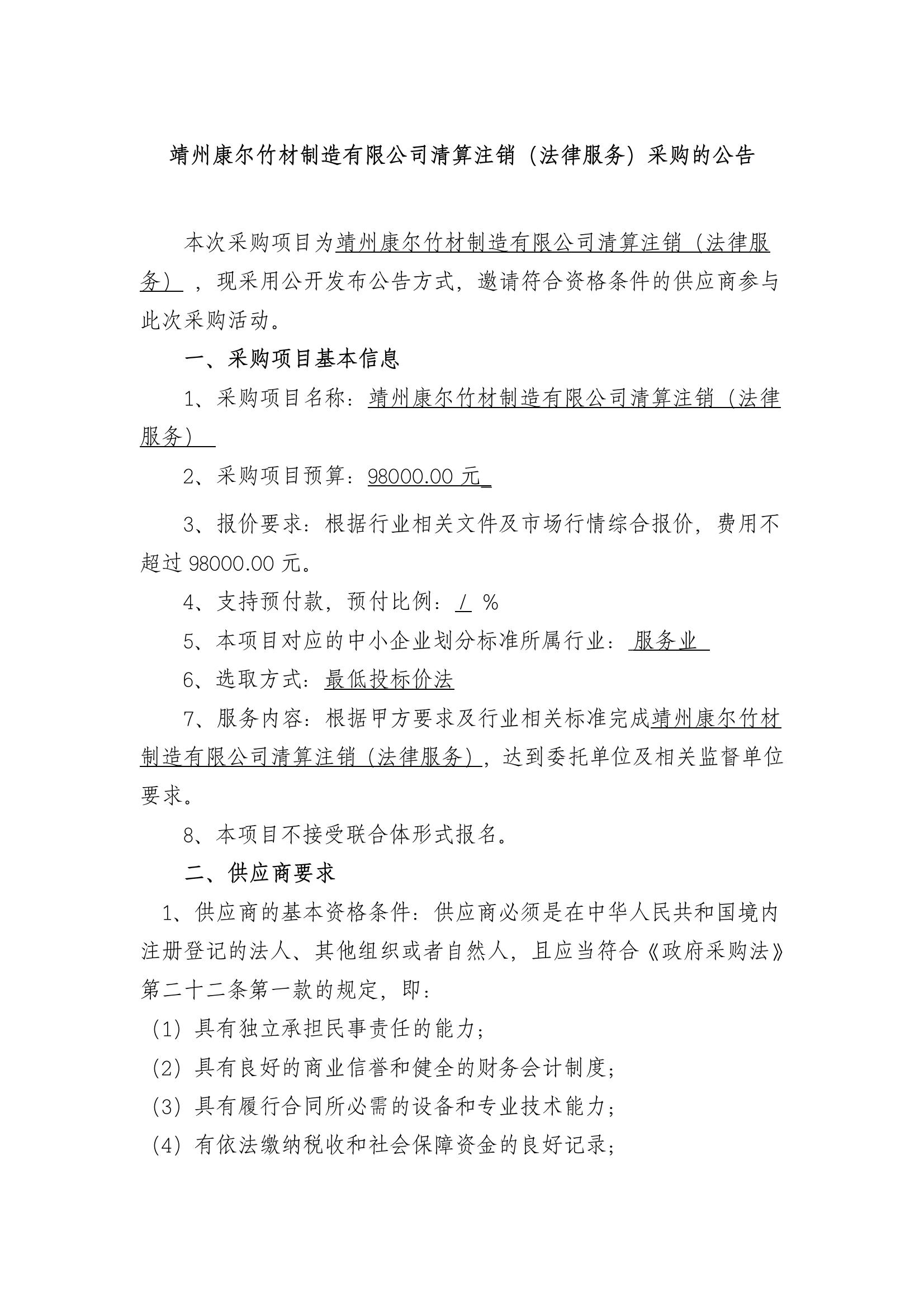
靖州康尔竹材制造有限公司清算注销(法律服务)采购的公告

e6749874e15149fb97bbfab73cc62cc6(1).jpg

e6749874e15149fb97bbfab73cc62cc6(2).jpg

e6749874e15149fb97bbfab73cc62cc6(3).jpg

e6749874e15149fb97bbfab73cc62cc6(4).jpg

e6749874e15149fb97bbfab73cc62cc6(5).jpg


来源:靖州融媒

编辑:邱祖芳

相关链接

    频道精选

  • 乡镇传真
  • 部门动态
  • 美丽靖州
  • 特别推荐
  • 时政要闻
  • 社会民生
  • 通知公告
  • 文化艺术
  • 学习教育
  • 文明创建
  • 黄忆钢报道集
  • 张艳阳报道集

阅读下一篇

返回靖州新闻网首页