当前位置:

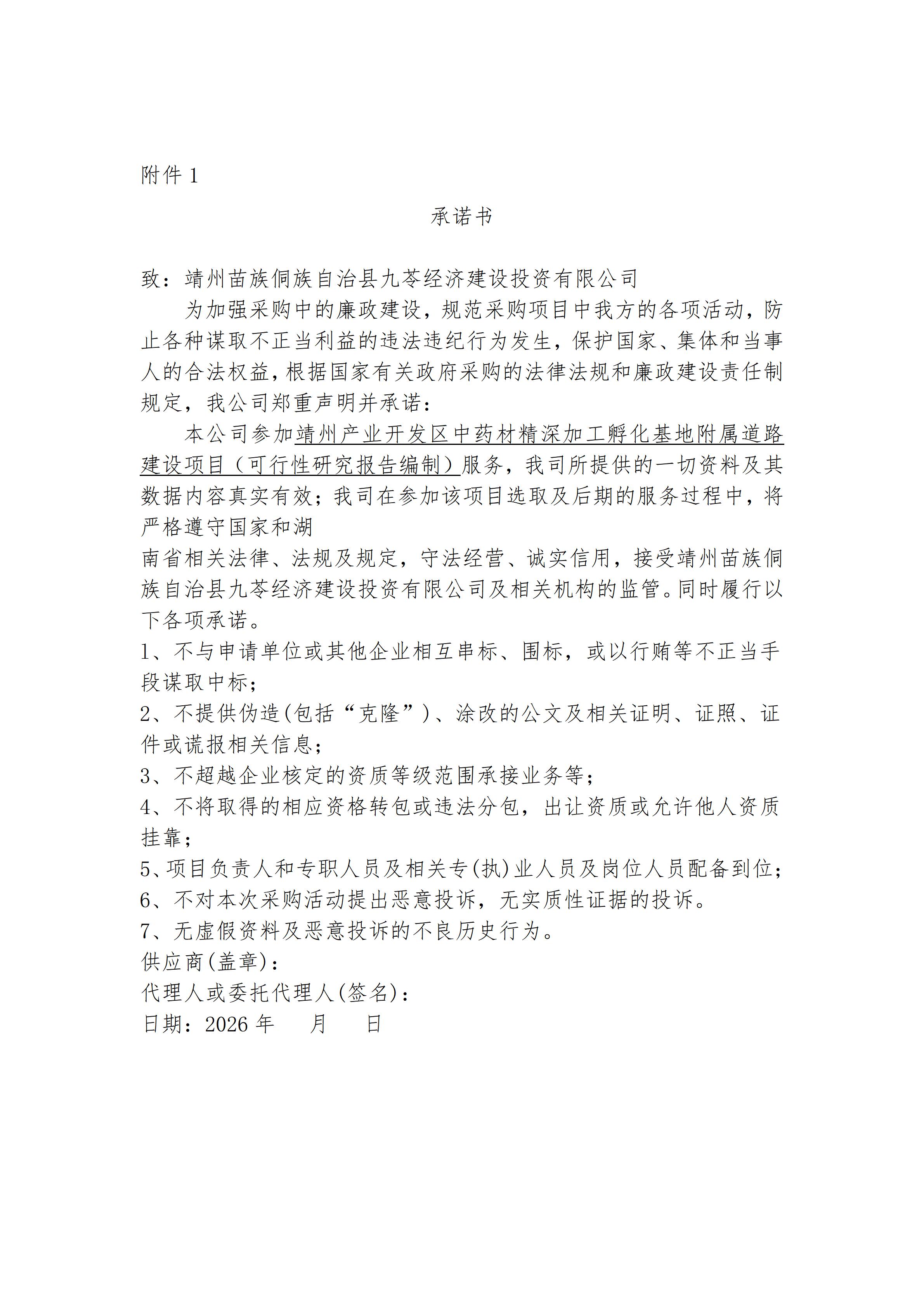
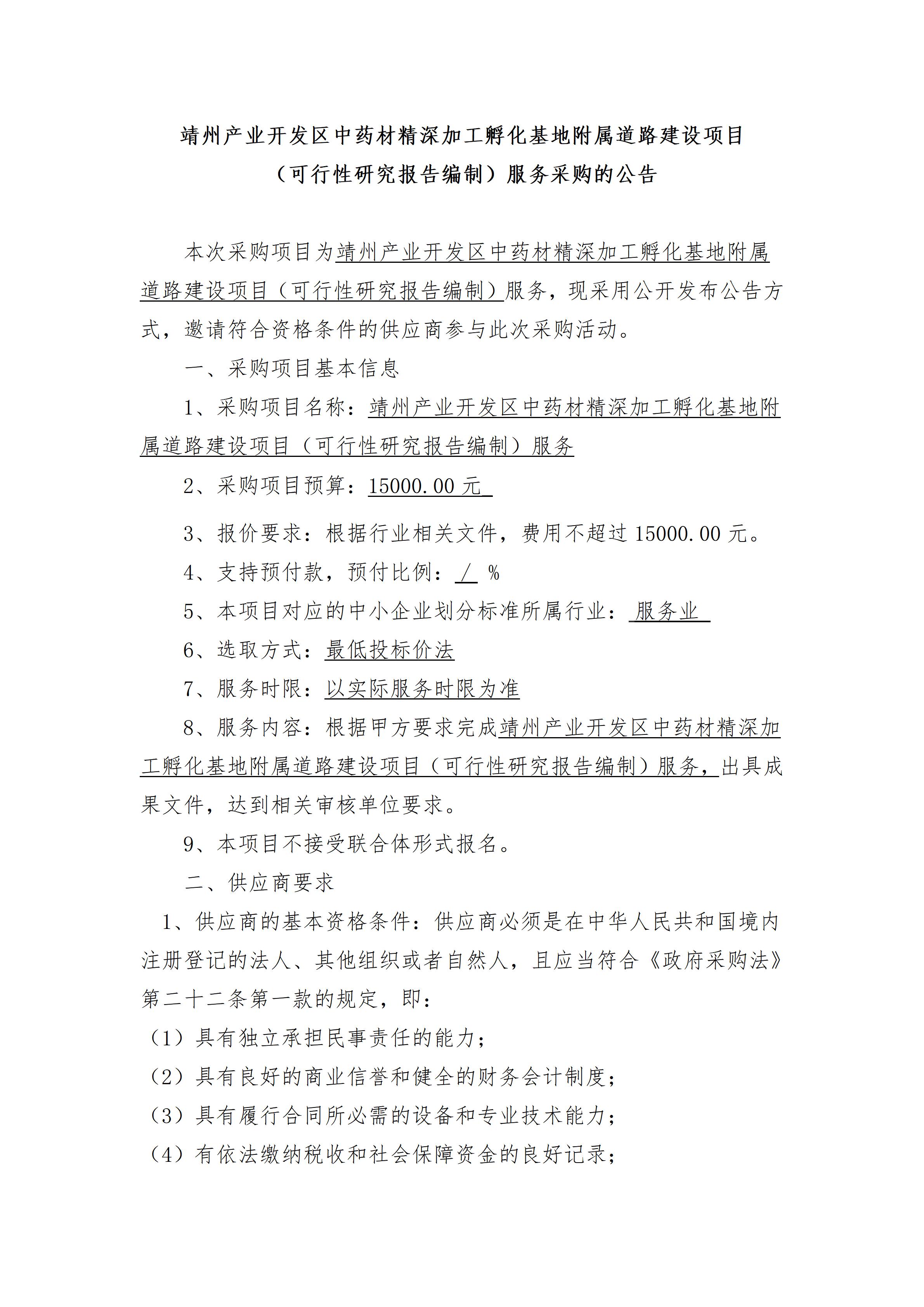
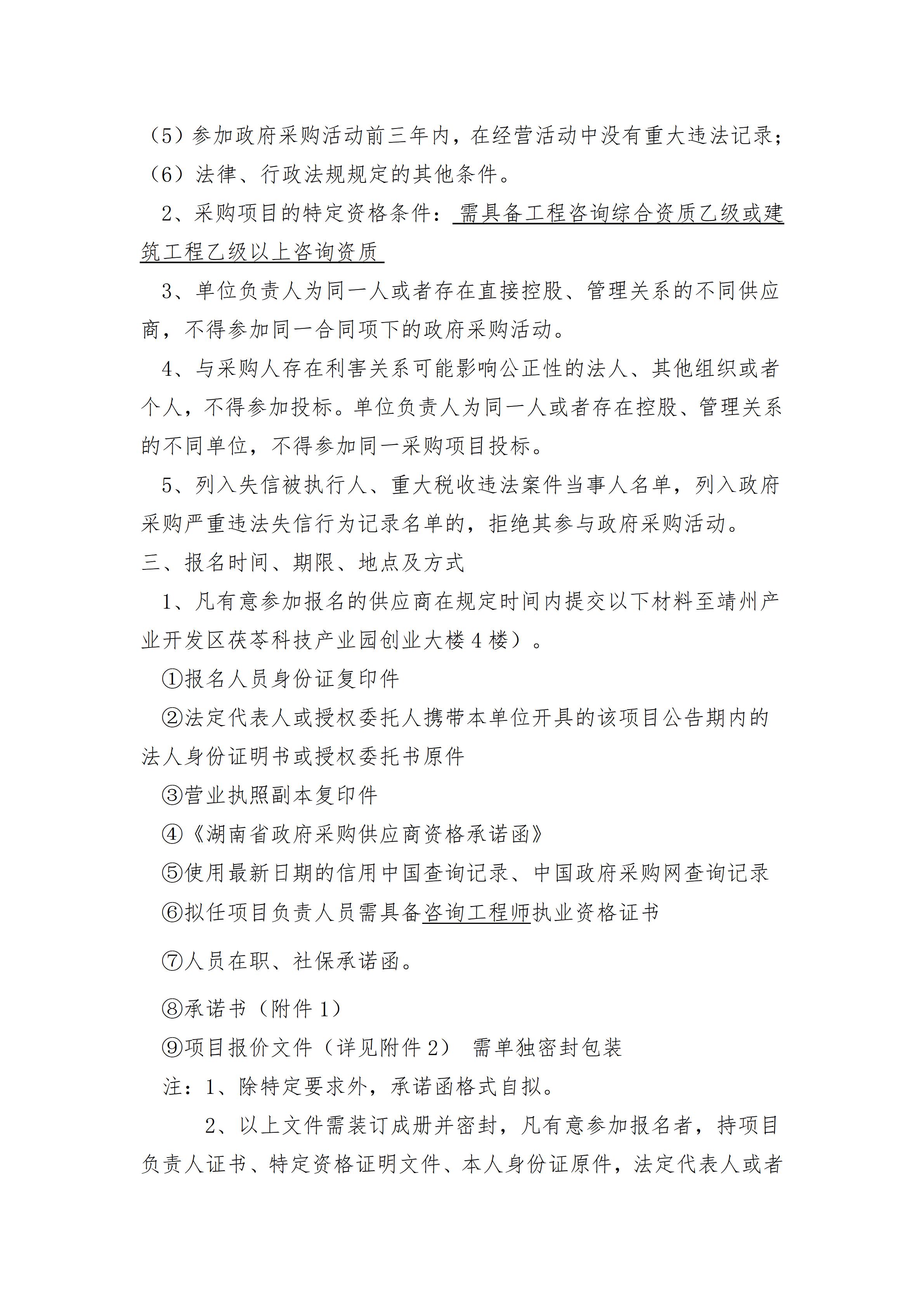
靖州产业开发区中药材精深加工孵化基地附属道路建设项目(可行性研究报告编制)服务采购的公告

(3-13)靖州产业开发区中药材精深加工孵化基地附属道路建设项目(可行性研究报告编制)服务_01.jpg

(3-13)靖州产业开发区中药材精深加工孵化基地附属道路建设项目(可行性研究报告编制)服务_02.jpg

(3-13)靖州产业开发区中药材精深加工孵化基地附属道路建设项目(可行性研究报告编制)服务_03.jpg

(3-13)靖州产业开发区中药材精深加工孵化基地附属道路建设项目(可行性研究报告编制)服务_04.jpg

(3-13)靖州产业开发区中药材精深加工孵化基地附属道路建设项目(可行性研究报告编制)服务_05.jpg


来源:靖州融媒

编辑:李帮旭

相关链接

    频道精选

  • 乡镇传真
  • 部门动态
  • 美丽靖州
  • 特别推荐
  • 时政要闻
  • 社会民生
  • 通知公告
  • 文化艺术
  • 学习教育
  • 文明创建
  • 黄忆钢报道集
  • 张艳阳报道集

阅读下一篇

返回靖州新闻网首页