首页
走进靖州
时政要闻
社会民生
部门动态
乡镇传真
特别推荐
通知公告
文化艺术
文明创建
学习教育
精彩图集
当前位置:
靖州新闻网
>
通知公告
>
正文
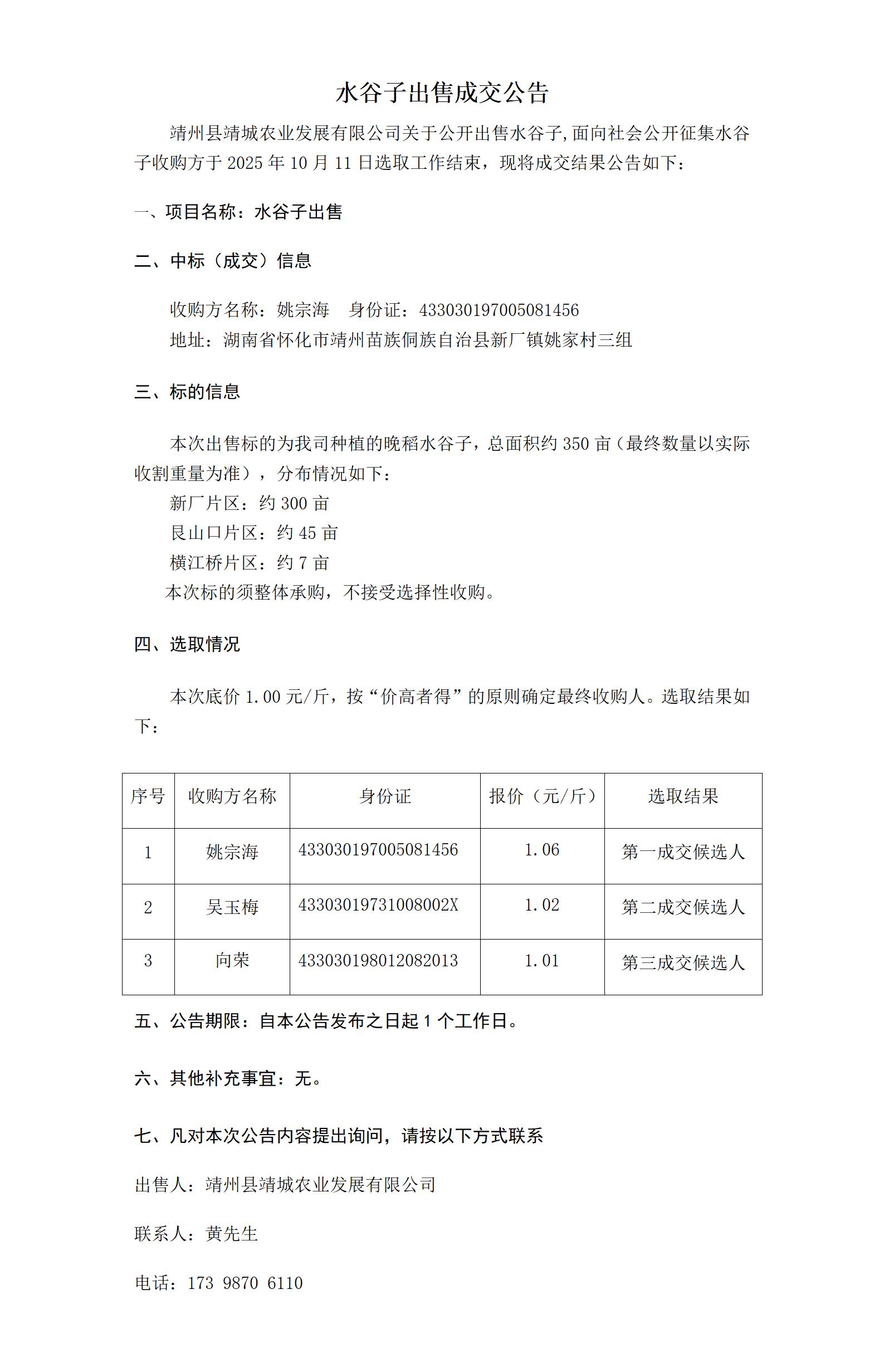
水谷子出售成交公告
来源:靖州融媒
编辑:李帮旭
2025-10-14 17:16:08
分享到:
来源:靖州融媒
编辑:李帮旭
相关链接
频道精选
乡镇传真
部门动态
美丽靖州
特别推荐
时政要闻
社会民生
通知公告
文化艺术
学习教育
文明创建
黄忆钢报道集
张艳阳报道集